关于我们
企业简介
剐水由来
企业文化
品牌荣誉
宣传视频
天赐好水
水与生命
水源地
品质保障
产品展示
系列产品
定制产品
剐水用途
活动专区
活动专区
企业资讯
新闻资讯
联系我们
联系我们
人才招聘
search
在线购买
En
中
网站首页
关于我们
企业简介
剐水由来
企业文化
品牌荣誉
宣传视频
天赐好水
水与生命
水源地
品质保障
产品展示
系列产品
定制产品
剐水用途
活动专区
活动专区
企业资讯
新闻资讯
联系我们
联系我们
人才招聘
企业资讯
corporate information
新闻资讯
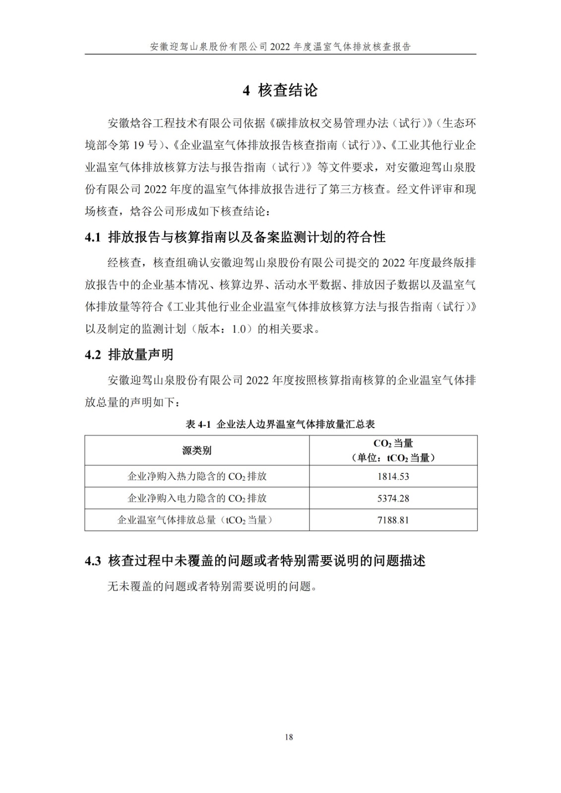
安徽迎驾山泉股份有限公司2022年度温室气体排放核查报告
发布时间:2023-06-13
上一篇:迎驾山泉公司开展迎七一主题党日活动
下一篇:安徽迎驾山泉2022年度社会责任报告
官方热线:400-850-3606
业务热线:0564-5231818
微信公众号
返回
首页